MikroTik Cloud Router Switch CRS312-4C+8XG-RM, 650MHz CPU, 64MB, 1xGLAN, 8x10G, 4x10G Combo, slot, vrátane. L5
MikroTik Cloud Router Switch CRS312-4C+8XG-RM, 650MHz CPU, 64MB, 1xGLAN, 8x10G, 4x10G Combo, slot, vrátane. L5
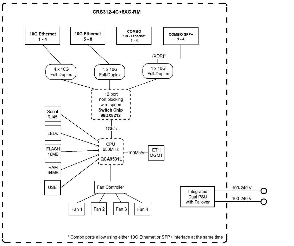
MikroTik CloudRouterSwitch CRS312-4C+8XG-RM
CRS317-1G-16S+RM je úplne nový cloudový smerovač s funkciami L3 a montážou do 19" stojana. Prepínač je vybavený 16 portami SFP+ s rýchlosťou 10 Gb/s so spätnou kompatibilitou pre moduly s rýchlosťou 1 Gb/s, gigabitovým ethernetovým portom na správu a jedným sériovým portom.
CRS317-1G-16S+RM je poháňaný novou generáciou čipov, ktorá poskytuje dostatočne vysoký výkon pre všetkých šestnásť portov 10G pri použití s ľubovoľnou veľkosťou ethernetového rámca. Nové funkcie, ako napríklad hardvérový protokol spanning-tree alebo Link Aggregation (LACP), poskytnú vašej sieti dostatočnú ochranu, spoľahlivosť a zvýšia jej úroveň na skutočne profesionálnu úroveň.
Okrem 2 plne redundantných napájacích zdrojov má switch aj veľký pasívny chladiaci systém, ktorému v prípade teplého prostredia pomáha dvojica ventilátorov.
Kľúčové vlastnosti
- Výber operačného systému - RouterOS alebo SwOS
- Neblokovaná prepínacia kapacita vrstvy 2
- 16K hostiteľská tabuľka
- IEEE 802.1Q VLAN
- Až 4K simultánnych sietí VLAN
- Izolácia a zabezpečenie prístavu
- MSTP
- HW presmerovanie MPLS v budúcej aktualizácii softvéru
- Podpora SFP 1.25 a 10Gbitové moduly SFP+
- 800 MHz dvojjadrový procesor
- Pár napájacích zdrojov
- Kontrola vysielania búrok
- Zrkadlenie vstupnej/výstupnej prevádzky portu
- Protokol RSTP (Rapid Spanning Tree Protocol)
- Agregácia prepojení (LACP)
- Zoznam kontroly prístupu
- Objavovanie susedov MikroTik
- SNMP v2/v3
- Montáž do stojana a na stôl
- Široký rozsah teplôt -20 až +60 C
- Pasívne chladenie s dvoma záložnými ventilátormi
Obsah balenia
- Zariadenie
- Upevnenie na stojan
- (2) Napájací kábel
| CPU | 800 MHz |
| Typ CPU | 98DX8216B0 |
| RAM | 1 GB |
| Počet portov LAN | 1 |
| Gigabitové porty | Áno (1) |
| Porty SFP+ | Áno (16) | Počet zariadení Mini-PCI | 0 |
| Integr. bezdrôtová karta | Nie |
| Podpora 802.3af | Nie |
| PoE | Nie |
| Snímač napätia | Nie |
| Snímač teploty CPU | Áno |
| Snímač teploty PCB | Nie |
| Rozmery | 443 x 224 x 44 mm |
| Operačný systém | RouterOS |
| Rozsah prevádzkových teplôt | -40C až 70C |
| Licencia | L6 |
- Diagnostika chybnej jednotky
- Ako sa brániť proti ESD
- všetky informácie o produktoch MikroTik
- aktuálna verzia RouterOS na stiahnutie
- aktuálna verzia WinBoxu
- výpočet parametrov bezdrôtového spojenia
..









