BAZAR - MikroTik Cloud Router Switch CRS354-48P-4S+2Q+RM, 650MHz CPU, 64MB, 1x10/100, 48xGLAN(PoE), po opravě, komplet
BAZAR - MikroTik Cloud Router Switch CRS354-48P-4S+2Q+RM, 650MHz CPU, 64MB, 1x10/100, 48xGLAN(PoE), po opravě, komplet
Cloudový router Switch PoE CRS354-48P-4S+2Q+RM
Napájajte všetky svoje zariadenia a zároveň majte ten najvyšší výkon - tento 48portový prepínač PoE+ rozbehne každú zostavu vrátane zariadení s rýchlosťou 40 Gb/s!
ak hľadáte jediný prepínač, ktorý vám umožní predbehnúť nastavenie siete a napájať všetky potrebné zariadenia - už nemusíte hľadať ďalej! Nové zariadenie CRS354-48P-4S+2Q+RM je efektívne a prispôsobiteľné riešenie na montáž do stojana na správu sietí v najnáročnejších prostrediach. Na rozdiel od mnohých iných prepínačov sú naše produkty vyrobené s ohľadom na správcu systému.
špičkový výkon s PoE-out pre masy: viac portov 10G a dokonca 40G, pretože na rýchlosti záleží
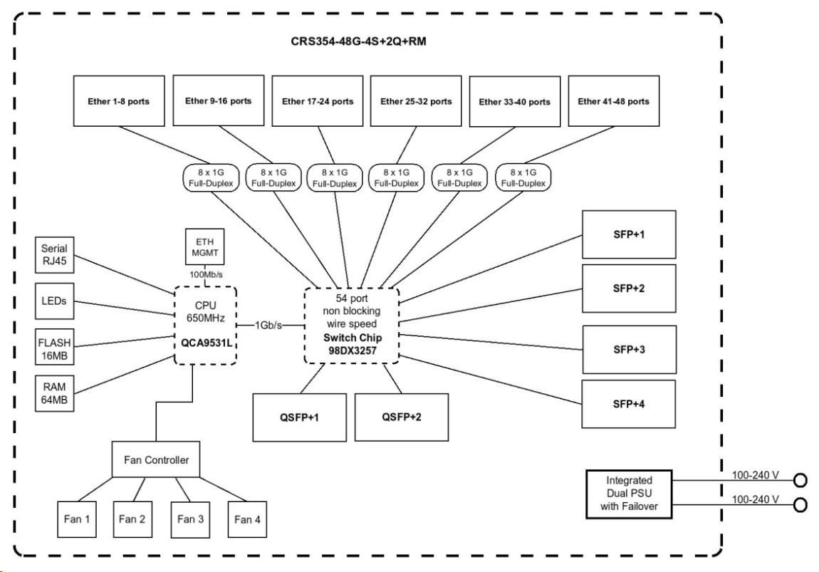
Tento výkonný prepínač má 48 portov RJ45 1G a 4 porty SFP+ 10G. K dispozícii sú aj 2 porty 40G QSFP+
na extrémne rýchle optické pripojenie alebo prepojenie s inými zariadeniami s rýchlosťou 40 Gb/s. Všetkých 48 ethernetových portov ponúka rôzne možnosti napájania: pasívne PoE, nízkonapäťové PoE, 802.3af/at (typ 1 "PoE" / typ 2 "PoE+") s automatickým rozpoznávaním, vďaka čomu je tento prepínač najjednoduchším riešením na napájanie aj tých najväčších zostáv. Pripojili sme mohutný napájací zdroj, ktorý dokáže poskytnúť 750 W výkonu - tento prepínač toho zvládne veľa. K dispozícii je aj špeciálny držiak na jednoduché vedenie káblov. 48 portový šampión, na ktorého ste čakali - toto je výhodná ponuka desaťročia! Teraz s PoE-out!
model CRS354-48P-4S+2Q+RM je mimoriadne funkčný a má najlepšiu cenu na trhu - bude dokonalým doplnkom profesionálnej zostavy. Celková neblokujúca priepustnosť je 168 Gb/s, prepínacia kapacita je 336 Gb/s a rýchlosť presmerovania dosahuje 235 Mpps Technické specifikace:
Provedení: Rackmount
Počet "U" pozic: 1
Ventilátory: (3) 40 x 40 mm
Šasi: Kovové
Tlačítka: Reset
Provozní teplota [°C]: -20 až 60
Hloubka [mm]: 297
Šířka [mm]: 443
Výška [mm]: 44
RAM [MB]: 64
CPU: QCA9531
Frekvence CPU [MHz]: 650
Počet CPU jader: 1
Velikost interního uložiště [MB]: 16
Management LAN: (1) 10/100Mbps
Sériový port: RJ45
Rychlosti LAN: (48) 10/100/1000Mbps
Gigabit LAN: Ano
Rychlosti SFP/SFP+/QSFP+: (4) 10Gbps + (2) 40Gbps xml-ph-3af, 802.3at, pasívne 24V, pasívne 48V
Rozpočet PoE [W]: 750
Max. spotreba energie [W]: 800
Napájanie cez konektor/zásuvku: 230 V AC
Rýchlosť presmerovania paketov [Mpps]: 235
Rýchlosť prepínania [Gbps]: 336
Webová správa: Áno
Funkcie: VLAN, QoS, L3
Operačný systém: RouterOS - L5
Podpora IPv6: Áno
Predvolená IP adresa: 192.168.88.1
Predvolené používateľské meno a heslo: admin / -
Užitočné odkazy
- Datasheet
- Diagnostika chybnej jednotky
- Ako sa brániť proti ESD
- všetky informácie o produktoch MikroTik
- aktuálna verzia RouterOS na stiahnutie
- aktuálna verzia WinBoxu
- výpočet parametrov bezdrôtového spojenia
..










